The LT8300 operates with input supply voltages from 6V to 100V and delivers output power of up to 2W with as few as five external components. In a boost converter the switch MOSFET has to carry a large current during the on phase and a high voltage during the off phase.
Isolated Flyback Converter The LT 3511 is a high voltage monolithic switching regula-tor specifically designed for the isolated flyback topology.
High voltage flyback converter. Isolated Flyback Converter The LT 3511 is a high voltage monolithic switching regula-tor specifically designed for the isolated flyback topology. No third winding or opto-isolator is required for regula-tion as the part senses output voltage directly from the primary-side flyback waveform. The device integrates a 240mA 150V power switch high voltage circuitry and.
The flyback converter is commonlyused at the 50-100W power range as well as in high-voltage power supplies for televisions and computer monitors. It has the advantage of very low parts count. Multiple outputs can be obtained using a minimum number of parts.
Each additional output requires only an additional winding diode and capacitor. PMP7760 is a high voltage flyback DC-DC converter with Q100 and D100 qualification. The design includes an external bias supply to withstand 800V.
LM5022 used in the circuit has additional features. The LT8304-1 is an easy to use monolithic micropower isolated flyback converter optimized for high output voltage applications. By sampling the isolated output voltage directly from the primary side flyback waveform complete solutions maintain tight regulationrequiring neither an output voltage divider nor an opto-isolator.
The LT8300 high voltage monolithic isolated flyback converter further simplifies flyback design by integrating a 260mA 150V DMOS power switch an internal compensation network and a soft-start capacitor. The LT8300 operates with input supply voltages from 6V to 100V and delivers output power of up to 2W with as few as five external components. Flyback converter is a well-suited topology for low power 200 W and high output voltage applications.
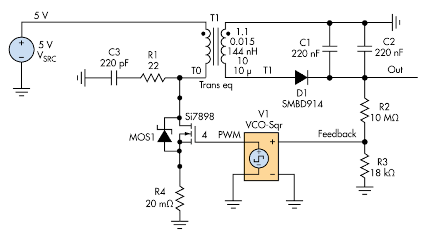
Some high voltage applications of flyback converter are in cathode ray tube CRT for televisions monitors and in xenon flash lamps for exciting the xenon gas. The GreenPAK SLG46620V is at the heart of the flyback converter Fig. It converts the output voltage from the divider to a pulse-width modulation in.
Actually this is the big advantage of a flyback converter over a boost converter. In a boost converter the switch MOSFET has to carry a large current during the on phase and a high voltage during the off phase. In the flyback converter the voltage during the off phase is transformed down to a value determined by the ratio in turns.
D D N N V V. P S IN O. 1 a Flyback Converter b CCM Waveforms CCM Transfer Function Q Limitations Q1 switching loss hard switched D2 conduction loss Q1V DS V IN 50 duty cycle limit Right half plane zero in CCM Output rectifier reverse recovery V OUT L M Q C OUT D V IN C IN n1 N P N S 0 0 0.
In the following we will learn the step by step instructions regarding how to design a DCM mode flyback converter. DCM Flyback Design Equations and Sequential Decision Requirements. Assess and estimate your design requirements.
All SMPS design must begin by assessing and determining the system specifications. You will need to define and allocate the following parameters. Typical for some operating points in higher power levels current always conducts through the transformer.
Active clamp flyback ACF Dissipative clamp replaced with lossless active clamp which is used to achieve zero voltage switching and drastically improve efficiency. Flyback Converter for High Voltage Capacitor Charging Tony Alfrey tonyalfrey at earthlink dot net A Flyback Converter is a type of switching power supply that may be used to generate an output voltage that is lower or higher than the starting voltage even if not used with a transformer. Accordingly the high voltage power supply using a series-configuration Mazzilli ZVS flyback converter was designed and developed.
The Mazzilli flyback converter was able to generate a high voltage. The flyback converter applications are Used in television sets and pcs with low power of up to 250W. Used in Stand by power supplies in electronic pcs low power switch mode Used in mobile phones and mobile chargers.
Used in high voltage supplies like television CRTs Lasers flashlights and copy devices etc. An L6561-based high-PF fly-back converter can easily meet Blue Angel regulations. The L6561 provides overvoltage protection as well as the possibility to enabledisable the converter by means of its ZCD pin.
There are on the other hand some drawbacks inherent in high-PF topologies limiting the applications. These Flyback transformer based High-Voltage modules can generate a Positive High-potential from as little as 15v to 12v DC input for 7kv and 15kv models. And from about 7v to 12v DC input for the 25kv unit.
These modules can continuously produce a DC High-Voltage Arc up to several centimeters across. Eventually the high precision compensation circuit is simulated under various input or load conditions with cadence. The output voltage accuracy of the chip is verified by the experimental results.
The main topology of the primary side regulation PSR constant voltage CV flyback converter is shown in Fig.